Index of /aosp/device/google/cuttlefish/host/frontend/webrtc/doc

[ICO]NameLast modifiedSizeDescription

[PARENTDIR]Parent Directory  -  
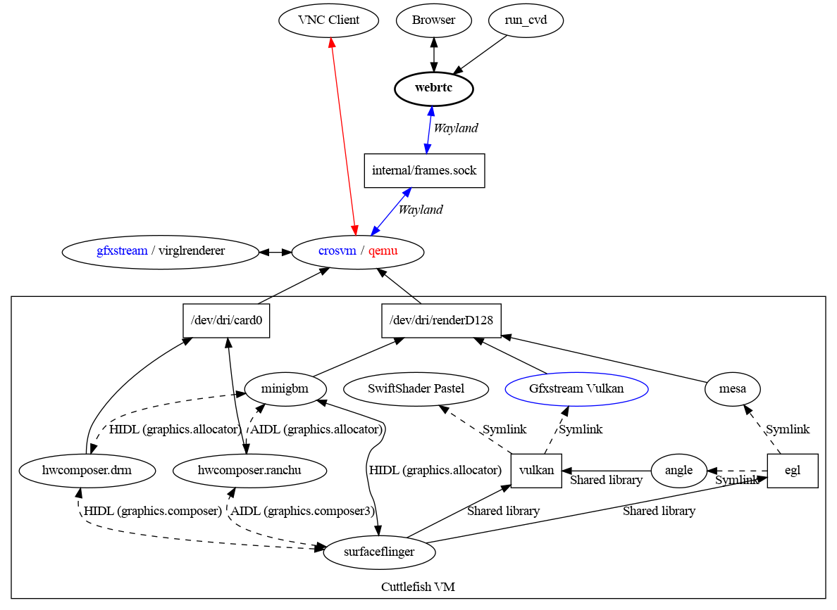
[TXT]graphics.dot2024-12-01 23:57 2.4K 
[IMG]graphics.png2024-12-01 23:57 134K 
[IMG]graphics.svg2024-12-01 23:57 18K 
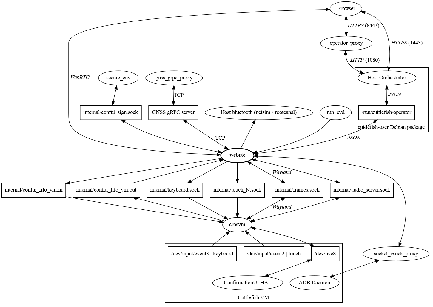
[TXT]interface.dot2024-12-01 23:57 2.6K 
[IMG]interface.png2024-12-01 23:57 156K 
[IMG]interface.svg2024-12-01 23:57 23K 

Apache/2.4.65 (Debian) Server at mirror.wuchai.net Port 8080