Index of /aosp/android-cuttlefish/base/cvd/cuttlefish/host/frontend/webrtc/doc

[ICO]NameLast modifiedSizeDescription

[PARENTDIR]Parent Directory  -  
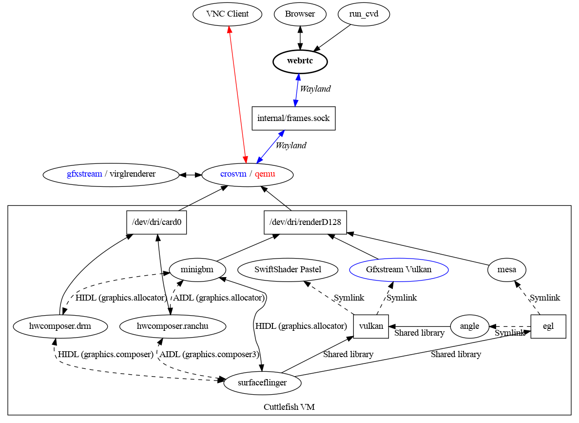
[TXT]graphics.dot2025-08-08 06:47 2.4K 
[IMG]graphics.png2025-08-08 06:47 134K 
[IMG]graphics.svg2025-08-08 06:47 18K 
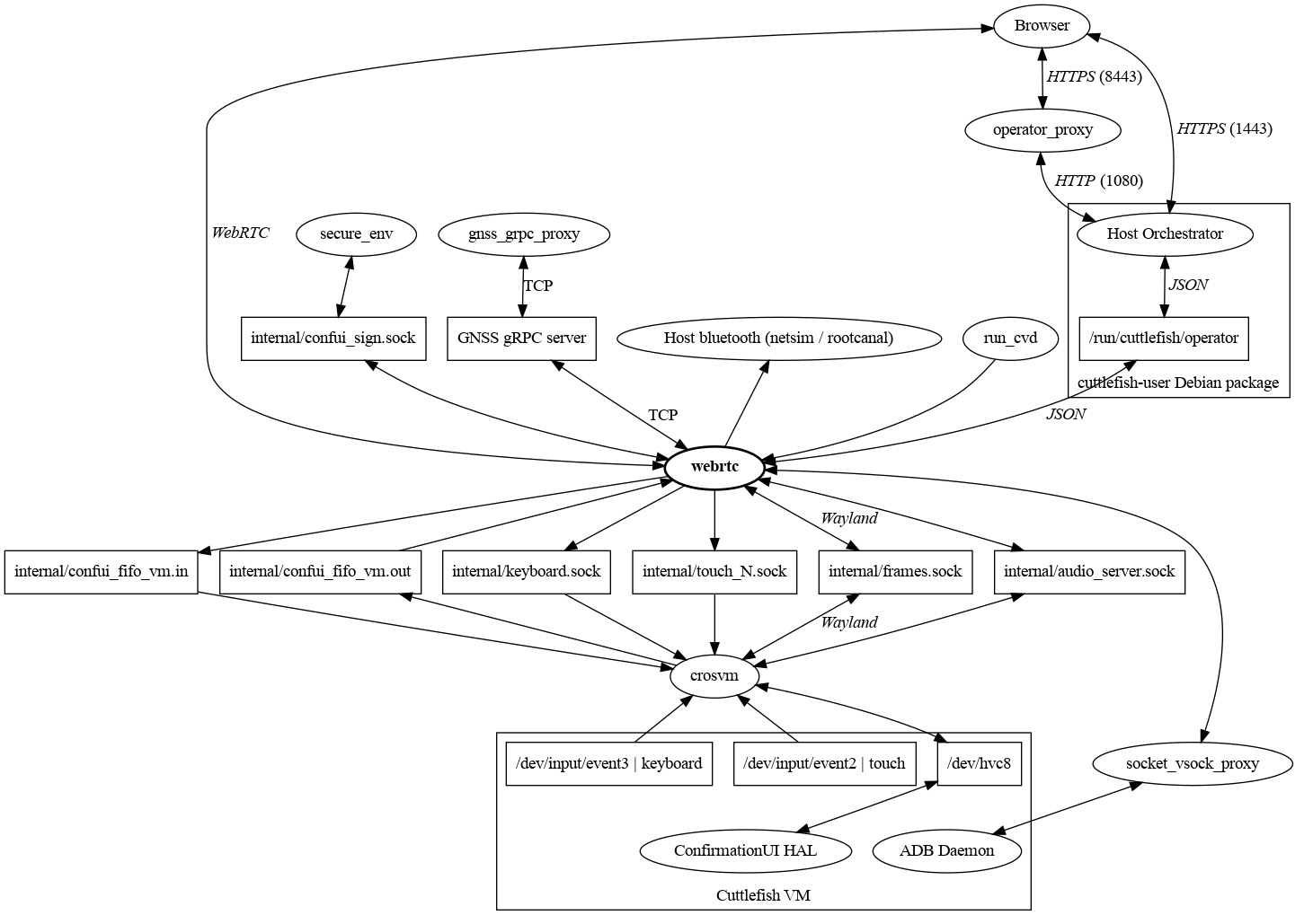
[TXT]interface.dot2025-08-08 06:47 2.6K 
[IMG]interface.png2025-08-08 06:47 156K 
[IMG]interface.svg2025-08-08 06:47 23K 

Apache/2.4.65 (Debian) Server at mirror.wuchai.net Port 8080